辽宁中医药大学杏林学院关于2025年度辽宁省普通高等教育本科教学改革研究项目立项 遴选结果的公示

辽中医杏林科发[2026] 3号

学校各部门:

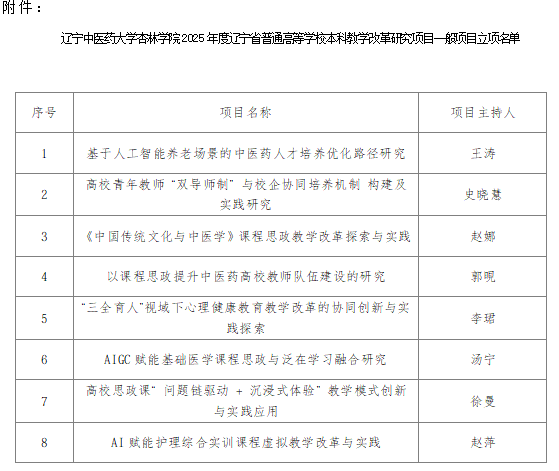
经我校自主申报、专家综合评议、厅长办公会议审议,最终确定批准我校8项项目(后附名单)为2025年度辽宁省普通高等学校本科教学改革研究项目一般项目,现予以公示。

 

附件:2025年度辽宁省普通高等教育本科教学改革研究项目立项遴选结果的公示

 

 


 

辽宁中医药大学杏林学院科技处

2026 年 3 月 3 日


  • 地址:辽宁省沈阳市沈北新区沈北路81号

  • 电话:024-31679905/31919118

  • 邮箱:xinglin024@163.com

  • 邮编:110135

Copyright © 2024 辽宁中医药大学杏林学院 辽ICP备11020003号-1 技术支持:青葱科技